由于淘宝上的东西种类繁多,价格相对比较划算,许多人都喜欢在淘宝买东西,近几年随着科技发达,淘宝早已变得越来越方便,甚至还有官方直送!
但是,喜欢网购或淘宝的你,知不知道有什么可以买,有什么不可以买?
一般上,淘宝上的货品分为3大种类,即普通货、敏感货以及运输禁运品。
- 普通货
男女服装、服饰、包包、鞋子、装饰品、居家用品、玩具、餐具、家居摆设品以及其他日常用品。
- 敏感货
仿冒品、面膜、洗脸霜、化妆品、保健品、健康药物、带电池产品、电器、有电线或电板产品、电脑零件、耳机、酒精清洁包、敏感课题的书籍、零食、茶叶、喇叭、无线滑鼠或键盘等。
若要购买敏感货需要透过特殊管道才能够运送回来马来西亚,如有敏感货当普通货邮寄,被海关查扣的话,很可能会被没收。
现在,我们来看看,什么东西在淘宝不能买!
- 禁运品
禁运品是指海关或当地政策限制,无法进行运送或购买的物品 。
当中包括危险物品、情趣用品、武器、家畜、香烟、利器(仿真刀枪或菜刀等)、农药、货币或赌博设备、酒类、液体、冷鲜肉类、光碟、易腐坏物品、手机以及所有国际航空运输协会限制的物品。
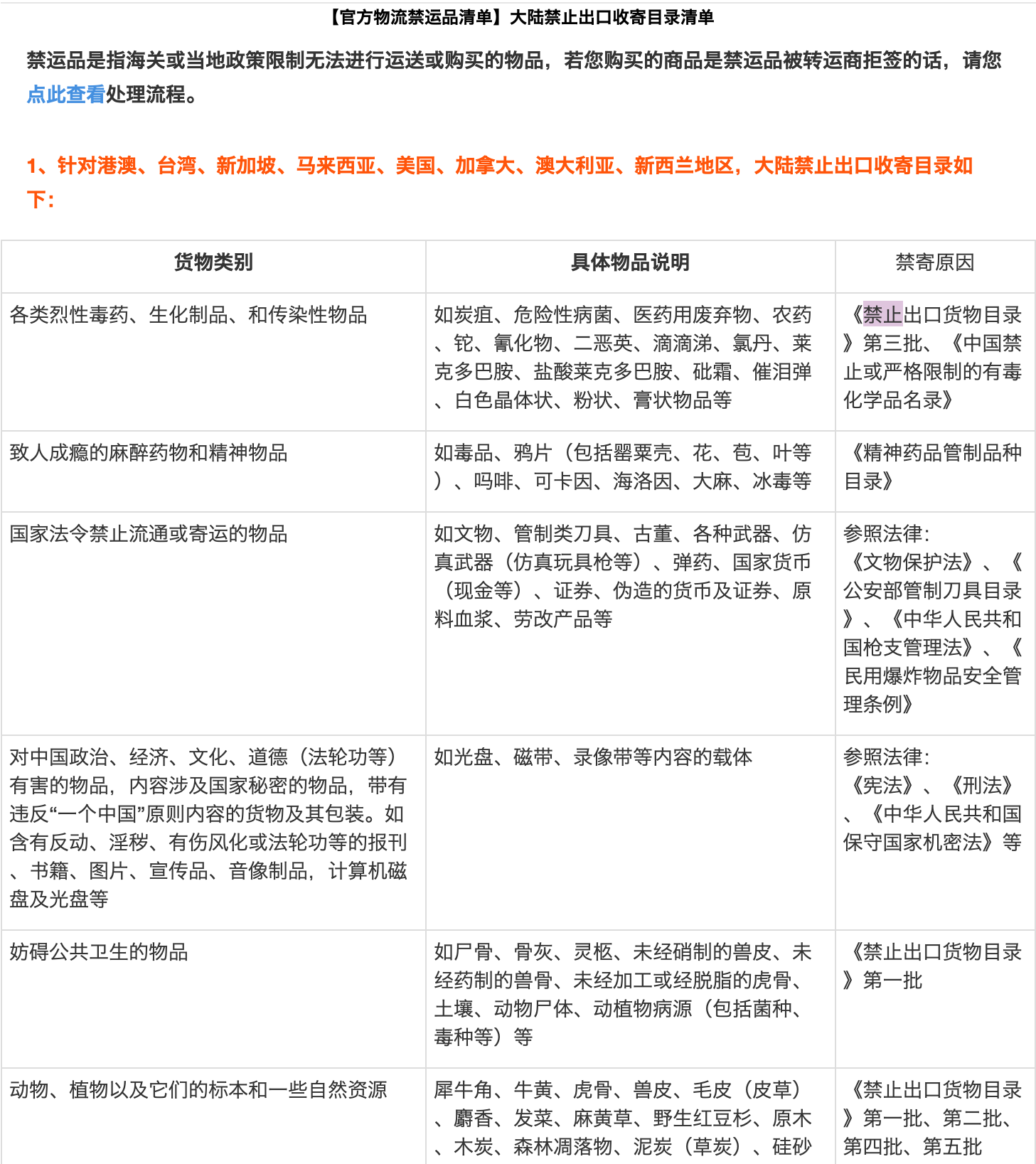
以下是淘宝官方物流禁运品清单:




无论如何,大家在淘宝下单前务必要清楚查询,若不小心在淘宝买到敏感货或禁运品,不排除商品会被当局没收,即使发现得早,需要退货给中国卖家,程序上也有点麻烦,而且需要支付相关的手续费。
欲知道更多淘宝官方集运禁运品清单,欢迎点击这里。